Stavo guardando questo vecchio articolo di QST (che incollo, essendo condiviso liberamente da ARRL)
Ricetrasmettitore QRP Ottimizzato (1,4 MB)
Un passaggio mi ha lasciato un po’ perplesso, riporto in italiano:
L’induttore deve essere avvolto su un toroide in polvere di ferro tipo 6. È utile ricottare la bobina dopo l’avvolgimento facendola bollire in acqua per breve tempo e lasciandola raffreddare in aria.
Insomma, induttore avvolto su nucleo in polvere di ferro e poi bollito come la pasta!!
Perchè? A 100 gradi al rame praticamente non succede nulla. Al massimo qualche piccola tensione dovuta all’avvolgimento si rilassa, ma dal punto di vista microcristallino la cosa è trascurabile. C’è qualcosa che mi sfugge?
L’autore non è una persona da poco: W7EL è famoso per EZNEC e per molti alti contributi alla comunità radioamatoriale.
RIporto qui la traduzione dell’articolo per chi volesse guardarlo con più attenzione. Chi lo ha realizzato lo ha apprezzato
Un Trasmettitore-Ricevitore QRP Ottimizzato per 7 MHz
Ecco un apparato che offre una sfida reale per il costruttore QRP fai-da-te. Nonostante ciò, questo è un circuito classico e un preferito nella comunità QRP. Sebbene questo progetto (progettato e realizzato da Roy Lewallen, W7EL) sia stato pubblicato per la prima volta in agosto 1980 sulla rivista QST, rimane ancora il miglior apparato QRP portatile disponibile a molti aspetti. Questa presentazione è stata condensata leggermente rispetto all’originale e include gli aggiornamenti del circuito di Roy fino a luglio 1990.
Costruire questo circuito nel pacchetto mostrato è un’impresa notevole. Il lettore meno avventuroso può scegliere di costruire questo apparato in un pacchetto più grande. Se sei un costruttore fai-da-te alle prime armi o non sei familiare con le tecniche di costruzione “brutte” (ugly), dai un’occhiata a The Ugly Weekender che precede questo progetto. Quell’articolo spiega le basi dello stile costruttivo “brutto” o “dead bug” e descrive un trasmettitore leggermente più tranquillo che potrebbe essere sostituito per la sezione di trasmissione di questo progetto.
Molti apparati QRP sono stati descritti nelle pubblicazioni di Radioamatori nel corso degli anni. La caratteristica distintiva di questo trasmettitore-ricevitore è che è stato progettato e poi ottimizzato per le alte prestazioni. È relativamente facile costruire qualcosa che funziona, ma di solito richiede molta più attenzione per produrre qualcosa che funzioni davvero bene. Questo sforzo è stato applicato a questo apparato, e il risultato è un transceiver CW per 40 metri con le seguenti caratteristiche:
- chiave pulita e trasmissione/ricezione fluida e silenziosa
- copertura VFO stabile da 7.0 a `7.15 MHz
- sintonia incrementale ricevitore (RIT)
- uscita RF di 1.5 W
- assorbimento di corrente in ricezione inferiore a 20 mA
- ricevitore a conversione diretta ad alte prestazioni
- dimensioni ridotte 1.5 x 2.5 x 3.5 in.
Alcuni Principi Fondamentali
“Ricevitore a conversione diretta ad alte prestazioni” potrebbe sembrare contraddittorio. Dopotutto, i ricevitori a conversione diretta (DC) sono così semplici che non possono assolutamente competere con una buona supereterodina, giusto? Sbagliato! I ricevitori DC hanno solo uno svantaggio significativo rispetto alle supereterodine: la presenza di un’immagine audio che raddoppia la quantità di rumore e interferenze ascoltate.
L’unico altro svantaggio intrinseco è l’incapacità di generare AGC derivato da RF o IF. La stessa cura attenta ai dettagli e ai problemi potenziali è richiesta nella progettazione del ricevitore DC come quella richiesta per una supereterodina di alta qualità, se si vuole ottenere prestazioni comparabili. Questo ultimo punto è spesso trascurato, e potrebbe essere uno dei motivi per cui il ricevitore DC è spesso visto come un esecutore mediocre.
Tutti gli altri problemi possono essere superati con un design attento, e persino i due svantaggi intrinseci possono essere superati in una certa misura. Per il CW, possono essere utilizzati filtri AF stretti, riducendo la banda dell’immagine insieme alla banda del segnale desiderato. Il RIT aiuta anche: quando un segnale immagine produce la stessa nota di battimento del segnale desiderato, regolare il RIT ne sposta uno verso un tono più alto e l’altro verso il basso, separandoli così.
Per quanto riguarda l’AGC, questo apparato funziona perfettamente senza di essa. Questo ricevitore è alla pari con tutti tranne le migliori supereterodine per qualsiasi tipo di operazione, forse esclusi i concorsi in congiunzione con un trasmettitore ad alta potenza. Tuttavia ha solo una frazione della complessità della supereterodina. Nota anche che per utilizzare una supereterodina in un trasmettitore-ricevitore, è necessario un oscillatore aggiuntivo e un mixer per convertire il VFO alla frequenza di trasmissione. In un trasmettitore-ricevitore che utilizza un ricevitore DC, lo spostamento richiesto è solo di qualche centinaio di Hertz, che può essere facilmente realizzato modificando la frequenza del VFO.
Dato che questo apparato è stato progettato per uso portatile, l’assorbimento di corrente è stato un fattore determinante. L’esperienza indica che molti contatti solidi sono possibili utilizzando antenne semplici e operando di notte con 1.5 W sui 40 metri. Questo livello di potenza è anche più che adeguato per operazioni diurne a corto raggio. Il consumo di energia è abbastanza basso da far funzionare l’apparato per circa una settimana di operazioni serali con una singola carica di dieci celle NiCd “A” 660 mAh.
Il VFO
L’oscillatore (Fig 47) è un buon esempio del principio per cui un circuito non deve essere complesso per funzionare bene, se progettato correttamente. Questo semplice circuito Hartley mostra meno di 200 Hz di deriva dopo il riscaldamento, con circa la metà di ciò entro un minuto dall’accensione. Questa prestazione di deriva è completamente ripetibile, come dimostrato dalla costruzione di molti di questi oscillatori. Il circuito usato qui è il risultato di notevoli esperimenti diretti all’identificazione delle fonti di deriva in tali VFO. Le linee guida seguenti risultano:
- Costruisci VFO con cablaggio punto-a-punto sopra un piano di terra di rame. Usa scheda a circuito stampato, ma con il lato di rame verso l’alto.
- Usa condensatori ceramici NP0.
- Un diodo di Gate (D2 qui) è essenziale.
- L’induttore è meglio avvolto su un nucleo toroidale in polvere di ferro tipo 6. Aiuta ricucire la bobina dopo l’avvolgimento bollendola brevemente in acqua e lasciando raffreddare all’aria libera.
Se sono attesi cambiamenti rapidi di temperatura, potresti voler compensare termicamente il VFO. Fallo sostituendo parte della capacità fissa con condensatori a coefficiente di temperatura negativo (TC), come polistirolo o unità ceramiche a TC negativa.
Il buffer VFO, sebbene progettato per basso assorbimento di corrente, è il maggiore consumatore di energia nel ricevitore, richiedendo 10 mA. La chiave per l’efficienza in questo tipo di buffer è scegliere il rapporto delle spire del trasformatore per sostenere una escursione di tensione più ampia possibile al collettore (o drain) dello stadio di uscita. Il guadagno di tensione del buffer è circa un mezzo, fornendo circa 2.5 V P-P di uscita.
Il circuito RIT utilizza un diodo Zener come condensatore a tensione variabile. Sebbene i diodi Zener siano economici e facilmente reperibili, le loro capacità nominali possono variare notevolmente con diversi produttori. Il circuito può essere adattato empiricamente a un singolo diodo cambiando il valore del condensatore (qui 15 pF in serie con il diodo. Seleziona il valore del condensatore per ottenere una gamma di sintonia di circa 1300 Hz con una variazione di polarizzazione inversa del diodo di circa 9 a 4 V. Quando il controllo RIT è regolato al centro della sua gamma, lo spostamento di frequenza dovrebbe essere uguale alla frequenza centrale del filtro audio ricevente (circa 650 Hz). Durante la trasmissione, o quando il tasto ZERO è premuto, lo spostamento viene rimosso, facendo sì che la frequenza di trasmissione sia la stessa di un segnale ricevuto picchiato al centro del filtro audio e sintonizzato sul lato corretto dello zero beat.
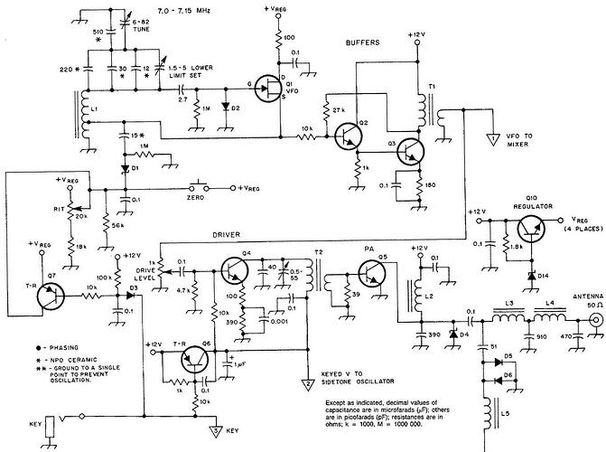
Il ricetrasmettitore completo
Il circuito del trasmettitore-ricevitore QRP ottimizzato. I resistori sono 1/4 o 1/8 W, 5 %. Quando si avvolgono gli induttori che usano nuclei BLN-43-2402, il filo dovrebbe essere fatto passare una volta attraverso entrambi i buchi del nucleo per ogni “spira” specificata. Vedi l’illustrazione. Un filo due taglie più piccolo rispetto a quello mostrato può essere usato per tutti gli induttori tranne L1 (per stabilità di frequenza). Il ferro di tipo 73 può essere usato dove è specificato il tipo 72.
Mostra Lista Componenti e Specifiche
- C1— 1 mu F, 3 V ceramico non polarizzato.
- D1—Zener, 15 V, 400 mW, 1N965 o equivalente.
- D2, D3, D5-D13—Diodo silicio generale/switching; 1N914 , `1N4152 o equivalente.
- D4—Zener, 33 V , 400 mW , 1N973 o equivalente.
- D14—Zener, 10 V, 400 mW, 1N961 o equivalente.
- L1—Circa 3 mu H ; 26 spire di filo smaltato n. 26 su un nucleo T-44-6. Presa a 7 spire dall’estremità terra.
- L2—Circa 10 mu H, 43 spire di filo smaltato n. 28 su un nucleo T-50-2.
- L3, L4— 1 mu ; 19 spire di filo smaltato n. 26 su un nucleo T-37-6.
- L5— 9.4 mu H; 58 spire di filo smaltato n. 34 su un nucleo T-37-6.
- Q1, Q11—JFET silicio canale N, 300 mW,
2N4416. - Q2, Q3, Q10—Generale-purpose, silicio NPN, 310 mW, 2N3904.
- Q4—Generale-purpose, silicio NPN, 1.8 W, 2N2222.
- Q5—Potenza RF, silicio NPN, 7 W, 2N3553 o 2N5859.
- Q6, Q7—Generale-purpose, silicio PNP, 310 mW, 2N3906.
- Q8—Generale-purpose, NPN, 310 mW, 2N4124 o 2N3565.
- Q9—Generale-purpose, silicio NPN, 310 mW, 2N4124 o 2N3904.
- RFC1— 100 mu H choke subminiatura, avvolto su una forma in ferrite della dimensione di un resistore da 14 Watt. Resistenza DC è circa 8 Ohm`.
- T1—Primario 10 spire, secondario 2 spire di filo smaltato n. 34 su un nucleo BLN-43-2402 o 15 spire primario, 3 spire secondario su un nucleo FT-37-72.
- T2—Primario 39 spire (circa 6.7 mu H), secondario 5 spire di filo smaltato n. 30 su un nucleo T-44-6.
- T3, T4— 5 spire trifilari di filo smaltato n. 34 su un nucleo binoculare BLN-43-2402 o 5 spire trifilari di filo smaltato n. 26 su un nucleo FT-37-72.
- U1—op amp, LM301.
- U2, U3—Dual op amp, LM358N (una sezione inutilizzata).
Il Trasmettitore
Il trasmettitore è un design classe C abbastanza efficiente (75%). Il diodo Zener (D4) è stato aggiunto per proteggere il transistor di uscita dopo essere stato distrutto due volte a causa di una trasmissione involontaria con l’antenna scollegata. Alcune precauzioni sono necessarie quando si usa un diodo Zener al collettore dello stadio di uscita, poiché molti diodi Zener hanno una grande capacità di parassita. Quando si aggiunge il diodo, la capacità del collettore deve essere ridotta di una quantità approssimativamente uguale alla capacità del diodo quando è polarizzato inversamente dalla tensione di alimentazione del collettore. In questo trasmettitore, la capacità totale al collettore dovrebbe essere uguale a circa 450 pF, incluso il condensatore fisso, il condensatore di pick-off ricevente da 51 pF, il diodo Zener e il transistor (circa 10 pF). Se la capacità del diodo non può essere misurata, rendi variabile il condensatore fisso da 385 pF e regolarlo per la massima efficienza del trasmettitore.
Il valore di L2 non è critico, purché non sia molto più piccolo dei 10 mu H mostrati. I choke RF a solenoide convenzionali funzionano bene, ma i toroidi aiutano a ridurre l’accoppiamento reciproco in un apparato strettamente impaccato.
In alcune versioni del trasmettitore-ricevitore, il VFO viene spostato dalla frequenza durante la commutazione RX-TX del ricevitore. Questo accade perché parte della RF di trasmissione è accoppiata nel circuito tank del VFO.
La frequenza può essere misurata con un contatore di frequenza o un ricevitore stabile. Collega un contatore al secondario di T1 o ascolta il VFO sul ricevitore (collega un filo corto a T1 se necessario). Senza trasmettere, premi il tasto ZERO (spot). A un’estremità della gamma RIT, la frequenza del VFO non dovrebbe cambiare. Lascia l’impostazione RIT lì e trasmetti. Qualsiasi spostamento di frequenza è dovuto a accoppiamento RF indesiderato nel VFO.
RF può accoppiarsi via radiazione o conduzione. Costruisci il VFO all’interno di una scatola schermata (dentro l’apparato) per minimizzare i problemi di radiazione. Un piano di terra completo nel compartimento VFO aiuta, e posiziona i collegamenti di terra del componente tank del VFO (L1 e il condensatore da 510 pF sono i più importanti) allo stesso punto per minimizzare i problemi di conduzione. Questo assicura che i componenti non facciano parte di un anello di terra RF.
Se la potenza di ingresso è inferiore a 2 W (uscita inferiore a 1.5 W), la causa probabile è l’uscita VFO bassa (inferiore a 4 V P-P). L’uscita VFO è bassa quando la tensione di pinch-off del FET (Q1) è inferiore a 3.5 V. La maggior parte, ma non tutti, i 2N4416 sono adeguati. (Non sostituire con MPF-102, molti dei quali hanno tensioni di pinch-off inadeguate).
Il Ricevitore
Più tempo è stato speso per migliorare il ricevitore rispetto a qualsiasi altra parte dell’apparato. Il risultato finale non è più complesso della prima versione, ma il miglioramento è stato grande, mostrando ancora una volta che complessità e prestazioni non sono equivalenti.
Il segnale ricevitore è preso attraverso il condensatore da 51 pF dal filtro di uscita del trasmettitore. Durante la trasmissione, i diodi proteggono il ricevitore e fanno sì che il condensatore da 51 pF diventi parte della rete di uscita del trasmettitore. Durante la ricezione, il condensatore e L5 formano una rete risonante in serie con basso Q abbastanza per ridurre l’attenuazione del segnale mantenendo un’impedenza sorgente di circa 50 Ohm al mixer. Anche il filtraggio aggiuntivo che fornisce è utile. Un mixer convenzionale e doppiamente bilanciato è usato.
Un diplexer segue il mixer. Fornisce una terminazione 50 Ohm a banda larga sia per RF che per AF, prevenendo allo stesso tempo l’energia RF di raggiungere l’amplificatore AF e impedendo all’energia AF di essere sprecata nella terminazione RF. La terminazione RF è un condensatore da 0.1 mu F e un resistore da 51 Ohm; RFC1 e il condensatore da 0.47 mu F formano un filtro passa-basso che impedisce a qualsiasi RF residuo di raggiungere Q9, migliorando notevolmente l’immunità all’interferenza AM. Q9 presenta un’impedenza di ingresso di circa 50 Ohm per il massimo trasferimento di potenza.
Mostra Dettagli Costruzione e Schemi
L’alta densità dei componenti è necessaria per comprimere tutta la circuitazione del trasmettitore-ricevitore in un pacchetto così piccolo. Il cablaggio punto-a-punto è usato. La circuitazione del trasmettitore è nell’angolo in alto a sinistra nella foto. Il transistor di uscita, che è avvitato al case, è nascosto sotto il livello superiore dei componenti.
Audio Ricevitore
Poiché il guadagno audio del ricevitore supera i 100 dB, è necessaria molta attenzione per prevenire feedback o amplificazione del ronzio di alimentazione. Questo ricevitore usa un circuito di disaccoppiamento attivo (costituito da Q8 e parti associate) per evitare questi problemi nello stadio di ingresso, dove la sensibilità è massima.
Un filtro audio attivo segue il preamplificatore AF. Il filtro ha una risposta passa-basso piccata con un Q di cinque—abbastanza basso da mantenere il ringing impercettibile. È semplice, non critico e adeguato per l’operatività generale. La frequenza di picco è di circa 650 Hz, che corrisponde allo spostamento di frequenza trasmissione-ricezione con il controllo RIT centrato. Un op amp LM301 è stato usato per il suo basso rumore e assorbimento di corrente relativamente basso. Un TL071 o TL072 dovrebbe dare prestazioni comparabili, e una sezione di un LM358 può essere usata con un aumento di 2 dB della figura di rumore.
Gli ultimi due stadi sono stadi di amplificazione AF convenzionali. La loro risposta in frequenza scende sotto i 150 Hz e sopra i 1500 Hz.
I costruttori potrebbero voler aggiungere un’uscita audio a bassa impedenza. Questo può essere fatto riducendo il guadagno di U2B (cambia il condensatore da 270 pF a 0.0056 F e il resistore da 390 Ohm a 20 Ohm e instradando l’uscita di U2B a un circuito amplificatore LM386.
Un’uscita audio a bassa impedenza aumenta la tendenza di un ricevitore D-C a oscillare (fischio) perché i segnali di ritorno dell’output fanno feedback agli stadi audio precoci attraverso la terra del circuito. La tendenza può essere ridotta attraverso tecniche di messa a terra attente (vedi i componenti doppiamente asteriscati in Fig 47), o isolare il percorso di ritorno a bassa impedenza dalla terra del circuito (isolare il montaggio del jack di uscita dalla terra del circuito e collegare il ritorno dell’uscita direttamente al terminale di terra dell’amplificatore di uscita).
Puoi usare cuffie a bassa impedenza ed evitare problemi di feedback usando un piccolo trasformatore audio tra l’uscita HI-Z PHONES e le cuffie. Questo fornisce la trasformazione di impedenza necessaria isolando allo stesso tempo le correnti di terra a bassa impedenza dal trasmettitore-ricevitore. Qualsiasi trasformatore con un’impedenza di ingresso di 1000 Ohm o più e un’impedenza di uscita da 8 a 16 Ohm dovrebbe funzionare bene (un esempio è Radio Shack n. 273-1380, 1000 Ohm 8 Ohm).
L’audio indesiderato può anche fare feedback attraverso gli stadi VFO e mixer. Tale feedback può essere ridotto operando il VFO a metà della frequenza di output e alimentando il mixer attraverso uno stadio di raddoppio. Schemi e discussioni di uno stadio di uscita a bassa impedenza adeguato e una disposizione di raddoppiatore VFO sono disponibili come “Opzioni Ottimizzate” dalla segretaria del Dipartimento Tecnico presso ARRL HQ per un SASE.
U3 è un oscillatore di tonalità laterale (sidetone). Il livello di iniezione è regolato dal resistore da 100 Ohm al pin 6 di U2B. Il livello può essere variato per adattarsi al gusto individuale cambiando il valore del resistore.
Commutazione e Inserimento (Keying e TR)
Tre eventi devono verificarsi quando questo tipo di trasmettitore-ricevitore viene innescato, e devono verificarsi nella sequenza corretta se l’operazione deve essere pulita. Sono, in ordine: (1) ricevitore silenziato, (2) VFO sposta frequenza, e (3) trasmettitore innescato. Questi eventi devono verificarsi in sequenza inversa quando si commuta nuovamente da trasmissione a ricezione. L’oscillatore di tonalità laterale deve anche essere innescato, ma il suo timing non è così critico.
Attenzione a questa sequenza e alla corretta modellazione dell’onda di trasmissione fa la differenza tra un apparato dal suono povero e uno davvero pulito. Molte persone sono rimaste sorprese nel conoscere il mio livello di potenza—perché “non suona come un apparato QRP”. Solo poche parti sono richieste per accomplire questo. Inoltre, è più facile copiare un segnale debole pulito che uno povero, quindi una buona inserimento e libertà da chirp, click e ruvidità sono particolarmente importanti per i trasmettitori QRP.
Il ricevitore è silenziato da Q11 che agisce come una serie gate. Q9, U1 e U2A sono tutti spinti a saturazione per un po’ quando il trasmettitore è innescato—e di nuovo quando la chiave è rilasciata. Q11 è spento immediatamente quando il trasmettitore è innescato, poi riacceso dopo che la perturbazione è finita, circa 60 ms dopo il rilascio della chiave.
I diodi intorno a U2A impediscono all’uscita di U2A di oscillare a terra durante la perturbazione, una condizione che accende Q11 quando dovrebbe essere spento. Trovo il ritardo di 60 ms ideale, poiché rimuove le distrazioni tra dits e dahs a velocità medie, mentre è abbastanza breve da fornire essenzialmente una interruzione istantanea (break-in). La perturbazione (quindi, il ritardo richiesto) potrebbe potenzialmente essere ulteriormente ridotta limitando l’oscillazione di uno o entrambi Q9 e U1 o polarizzando le uscite di U1 e U2A più vicine alla tensione di alimentazione positiva.
Lo spostamento di frequenza dell’oscillatore è ottenuto cambiando la polarizzazione sul diodo Zener (usato come condensatore a tensione variabile) nel circuito VFO. Q7 fornisce il timing; si accende rapidamente quando la chiave è chiusa, ma si spegne circa 5 ms dopo che l’uscita del trasmettitore scende a zero dopo il rilascio della chiave. L’inserimento modellato è fornito da Q6 e i componenti associati. È richiesta la commutazione simultanea di base e collettore dello stadio pilota per dare i tempi di salita e discesa desiderati (qualche ms) all’uscita del trasmettitore. L’oscillatore di tonalità laterale è innescato dalla stessa linea.
Mostra Dettagli Operativi e Regolazione
Lo spettro di uscita del trasmettitore-ricevitore QRP ottimizzato. Le divisioni verticali sono ogni 10 dB; le divisioni orizzontali sono ogni 5 MHz. La seconda armonica è circa 37 dBc. Il trasmettitore soddisfa i requisiti di purezza spettrale FCC per un trasmettitore da 5 W}.
Costruzione
La figura mostra l’interno del trasmettitore-ricevitore. Sarebbe molto difficile duplicare l’unità esattamente, perché molti componenti miniaturizzati difficili da trovare sono usati. Ottieni una buona idea del posizionamento dei controlli, dei connettori e dei componenti grandi prima di iniziare. Dato che è difficile diagnosticare o modificare un tale apparato una volta costruito, costruisci e opera prima una versione grande su breadboard.
Costruisci la circuitazione su piccoli pezzi di perboard e monta le schede verticalmente per un impaccamento denso. Aiuta molto montare i componenti su entrambi i lati di ciascuna scheda e ignorare la convenzione di mettere le parti in file ordinate. Una quantità sorprendente di spazio è stata risparmiata usando resistori da 1/8 W invece di unità da 1/4 W. I condensatori elettrolitici al tantalio salvano anche molto spazio rispetto alle loro controparti in alluminio. Le parti piccole sono quasi sempre più costose e meno disponibili delle loro controparti più grandi, quindi ogni costruttore deve decidere se il compromesso è buono.
Regolazione e Utilizzo
Solo tre controlli richiedono regolazioni: (1) Imposta il trimmer VFO in modo che la frequenza VFO più bassa sia al limite inferiore della banda. (2) Regola il potenziometro di livello per 1.5 W di potenza di uscita (nessun problema maggiore si verificherà se spinto a livelli più alti o più bassi, ma l’efficienza potrebbe scendere leggermente). (3) Massima risoluzione del circuito tank pilota del trasmettitore al centro della gamma di frequenza. Nessuno di questi dovrebbe richiedere attenzione una volta impostato. Fig 49 mostra l’output spettrale del trasmettitore-ricevitore.
Il funzionamento è semplice per design. L’unico punto degno di nota è che (come con qualsiasi ricevitore a conversione diretta) i segnali devono essere sintonizzati sul lato corretto dello zero beat in modo che il trasmettitore sia sulla stessa frequenza. Gli ospiti di solito prendono questo in pochi minuti, quindi il tasto SPOT è raramente usato. Tuttavia, quando l’apparato è nuovo, è bello sapere esattamente dove sarà il trasmettitore quando la chiave è premuta.






